人15-羟二十烷四烯酸(15-HETE)ELISA试剂盒 YB72030Hu,15-HETE
  • 人15-羟二十烷四烯酸(15-HETE)ELISA试剂盒 YB72030Hu,15-HETE
  • 人15-羟二十烷四烯酸(15-HETE)ELISA试剂盒 YB72030Hu,15-HETE

人15-羟二十烷四烯酸(15-HETE)ELISA试剂盒 YB72030Hu

价格 1530 2322
包装 1盒 1盒
最小起订量 1盒
发货地 上海
更新日期 2026-03-26
QQ交谈 微信洽谈

产品详情

中文名称:人15-羟二十烷四烯酸(15-HETE)ELISA试剂盒 YB72030Hu英文名称:15-HETE
品牌: YBio/钰博生物产地: 中国/上海
保存条件: 常温纯度规格: 99%
产品类别: ELISA试剂盒
检测方法: 夹心法种属反应性:
检测类型: 详见说明敲除验证: 详见说明
样品类型: 血清,血浆或其他生物体液检测时间: 详见说明
检测范围: 0.156-10ng/ml灵敏度: 0.094ng/ml
规格: 48T/96T
2026-03-26 人15-羟二十烷四烯酸(15-HETE)ELISA试剂盒 YB72030Hu 15-HETE 1盒/1530RMB;1盒/2322RMB 1530 YBio/钰博生物 中国/上海 常温 99% ELISA试剂盒

人15-羟二十烷四烯酸(15-HETE)ELISA试剂盒

货号:YB72030Hu

规格:48T/96T

种属:Human

范围:0.156-10ng/ml

灵敏度:0.094ng/ml

用途:For quantitative detection of 15-HETE in serum, plasma, tissue homogenates and other biological fluids.

存储:2-8°C for 6 months

截止日期: see kit label

原理:Competitive

注意:仅供研究使用。

组成成分

2022060608404924443


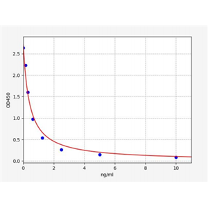
典型的数据和标准曲线

Results of a typical standard operation of a 15-HETE ELISA Kit are listed below. This standard curve wasgenerated at our lab for demonstration purpose only. Users shall obtain standard curve as per experiment bythemselves. (N/A=not applicable)

2022060701295941432

本产品仅供科研使用.请勿用于医药,不能用于临床治疗诊断使用!

以实际收货产品说明书为准,网站说明书仅供参考。

关键字: 15-HETE;人15-羟二十烷四烯酸;

公司简介

上海钰博生物科技有限公司是2012年5月由“海归”组成的创业团队与两个专业投资机构发起成立的,以 开发生产科研试剂和特色检验产品为方向,经过两年多的努力,已经建立了免疫学和分子生物学的五个技术平台,开发了ELISA/ELISpot酶联免疫试剂盒、重组蛋白、荧光标记抗体、四聚体(Tetramer)特异性T细胞检测试剂盒、Aimplex流式高通量多因子检测、microRNA表达谱分析和功能研究等系列产品和服务,与国内外免疫学、干细胞、传染病和肿瘤研究及临床检验领域的科学家们建立了良好的合作关系,形成了一定的品牌影响力。钰博生物另建有七大技术服务平台(ELISA定制服务,免疫学检测服务、分子生物学技术服务、蛋白表达与纯化技术服务、抗体制备技术服务、细胞培养技术服务、整体实验课题服务。用专业的知识、专业的设备、专业的态度为客户提供一站式实验技术服务!
成立日期 2014-12-16 (12年) 注册资本 200万人民币
员工人数 1-10人 年营业额 ¥ 100万-300万
主营行业 生化试剂,抗体,蛋白组学,分子生物学,细胞生物学 经营模式 工厂
  • 上海钰博生物科技有限公司
VIP 1年
  • 公司成立:12年
  • 注册资本:200万人民币
  • 企业类型:有限责任公司(自然人独资)
  • 主营产品:ELISA试剂盒、重组蛋白、抗体、细胞系、原代细胞、血清、常用实验试剂
  • 公司地址:上海市闵行区庙泾路66号H224室
询盘

人15-羟二十烷四烯酸(15-HETE)ELISA试剂盒 YB72030Hu相关厂家报价

产品名称 价格   公司名称 报价日期
询价
上海将来实业股份有限公司
2026-04-21
¥1280
VIP1年
上海臻科生物科技有限公司
2026-04-30
¥1280
VIP1年
上海臻科生物科技有限公司
2026-04-30
询价
VIP5年
武汉艾美捷科技有限公司
2026-03-23
¥1700
VIP1年
上海联迈生物工程有限公司
2026-03-18
内容声明:
以上所展示的信息由商家自行提供,内容的真实性、准确性和合法性由发布商家负责。 商家发布价格指该商品的参考价格,并非原价,该价格可能随着市场变化,或是由于您购买数量不同或所选规格不同而发生变化。最终成交价格,请咨询商家,以实际成交价格为准。请意识到互联网交易中的风险是客观存在的
主页 | 企业会员服务 | 广告业务 | 联系我们 | 旧版入口 | 中文MSDS | CAS Index | 常用化学品CAS列表 | 化工产品目录 | 新产品列表 |投诉中心
Copyright © 2008 ChemicalBook 京ICP备07040585号  京公海网安备110108000080号  All rights reserved.