麦克林全新推出的 PolyCation 细胞转染溶液(P693461),成功克服传统转染试剂稳定性差、细胞毒性高的核心痛点,其主要成分为可生物降解型阳离子聚合物,兼具高效转染与低细胞毒性优势,转染试剂用量更小,具有超高靶向性、广谱适用性。本产品采用纯化学合成工艺,容载量高,尤其适合各类大小质粒的转染实验。

产品优势:
1. 细胞毒性低,独特结构的可降解阳离子聚合物
2. 转染效率高,精准识别并递送至细胞内
3. 广谱适用性,全链条递送技术矩阵
1. PolyCation转染试剂与主流竞品转染试剂转染效果对比

A:4种转染试剂转染5kb的DNA至293F细胞效果对比;
B:4种转染试剂转染10kb的DNA至293F细胞效果对比;
a,b,c:4种转染试剂转染5kb的DNA至293F细胞后GFP阳性细胞、荧光信号强度、细胞活力对比;
d,e,f:4种转染试剂转染10kb的DNA至293F细胞后GFP阳性细胞、荧光信号强度、细胞活力对比。
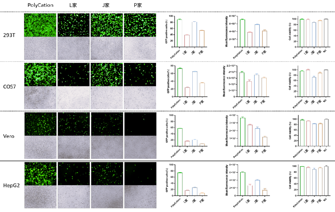
2. PolyCation转染试剂与主流竞品转染试剂在不同细胞中效果实测图

PolyCation与三款主流竞品转染试剂转染10kb的DNA至293T、COS7、Vero、HepG2贴壁培养细胞后GFP阳性细胞、荧光信号强度、细胞活力对比。
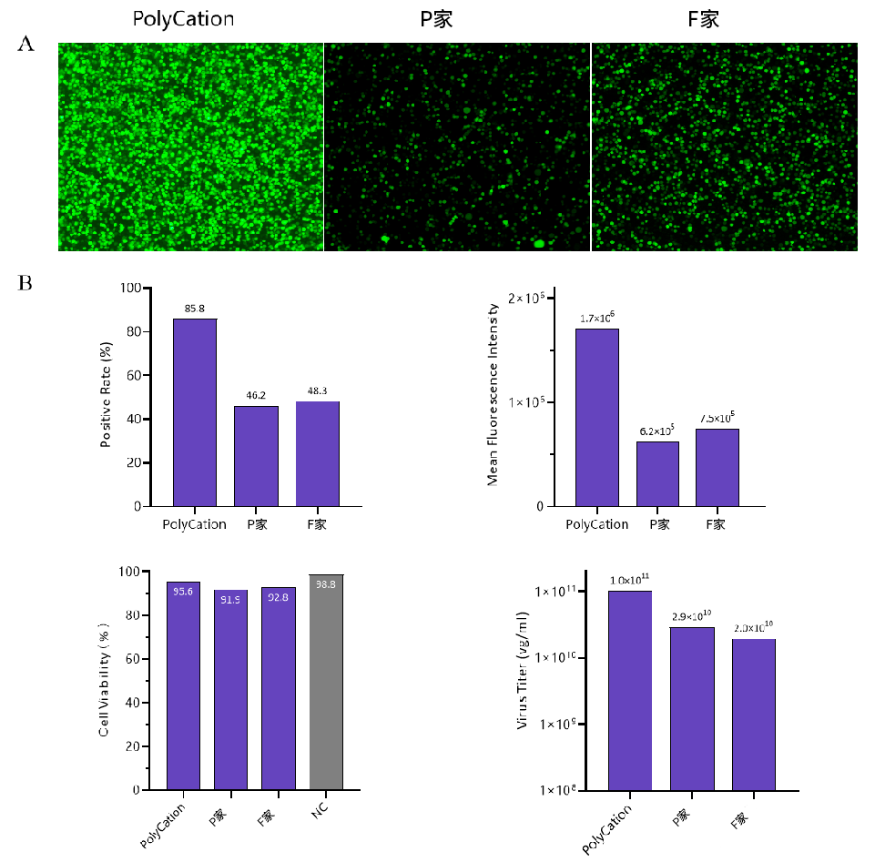
3. PolyCation转染试剂与主流竞品转染试剂在AAV病毒包装中效果实测图


PolyCation与另外两款主流竞品转染试剂转染AAV5载体至293F,质粒用量为1ug/106个细胞。细胞置于37℃,7%CO2,100rpm摇床中进行培养。
A:3种转染试剂转染AAV5载体至293F细胞,48小时培养后荧光显微镜对比;
B:3种转染试剂转染AAV5载体至293F细胞后48小时GFP阳性细胞率、48小时荧光信号强度、48小时细胞活力及72小时病毒滴度对比。
麦克林是PolyCation 细胞转染溶液试剂大规模生产商,我们针对生产和生化技术客户提供定制配方制剂
访问麦克林官网:www.macklin.cn 了解更多产品