在最新的一项由华中科技大学同济医学院附属同济医院团队发表的 Cell 研究(Qin et al., 2025)中,研究团队针对进行性多发性硬化(PMS)患者,通过抗 BCMA CAR-T 治疗联合多组学检测,绘制出一条完整的免疫重塑路线图。值得关注的是:从单细胞机制探索到Luminex 48 因子纵向监测,再到流式验证,这项研究几乎涵盖了目前常见的多技术串联思路。
01:整体设计思路:一套样本,五层解析
研究以脑脊液 (CSF)、外周血和骨髓为核心样本体系,建立了多层解析链条:
02:多因子检测:纵向量化炎症“温度计”
研究使用 Bio-Plex Pro Human Cytokine 48-Plex Kit,在 CSF 中追踪 48 个炎症与免疫调节因子。
结果显示:治疗后多项 IFN-γ、TNF-α、IL-1β 等促炎因子下降(下图),炎症谱整体“降温”。这一趋势与 scRNA-seq 揭示的髓系通路抑制 (下图) 及 scATAC-seq 显示的炎症相关转录因子活性降低相一致。

Luminex检测不同时间点脑脊液中的细胞因子变化

scRNA-seq 揭示的髓系细胞炎症通路下调
03:单细胞组学:解释“谁”在驱动炎症变化
单细胞测序揭示治疗前后 CAR-T、B、T、髓系细胞的比例和转录状态变化。
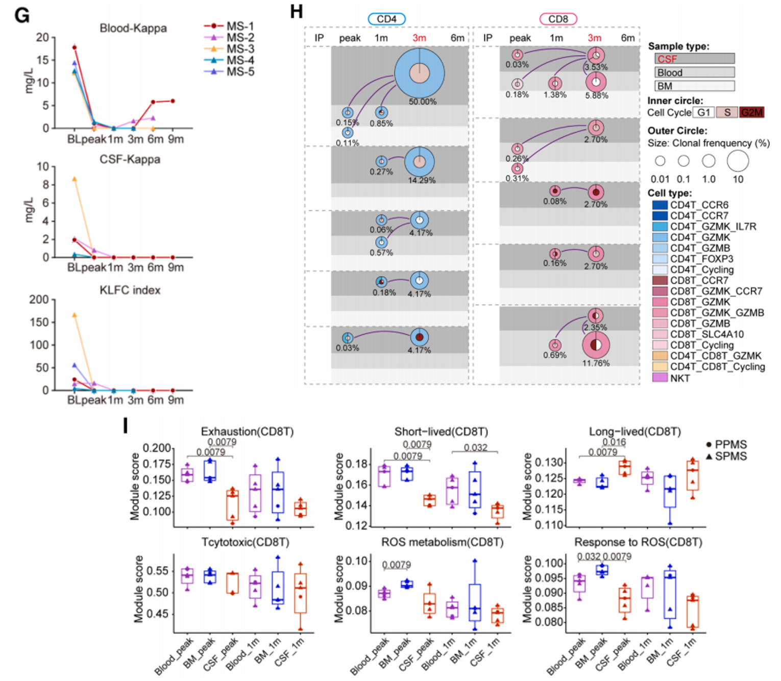
其中B细胞/浆细胞轴显著下降,对应 CSF 游离 κ 轻链 (KFLC) 水平下降(下图G);同时单细胞分析 (下图H–I) 显示 CAR-T 在 CSF 中持续存在并保持活化表型。这部分解释了 Luminex 读数中炎症因子下降的来源—是CAR-T 清除了高分泌浆细胞与活化的髓系细胞。

04:流式与成像流式:直观看见“CAR-T 在行动”
研究通过 Imaging Flow 显示 CAR-T 细胞与 CD138⁺浆细胞直接接触,提示二者可能形成细胞-细胞免疫识别界面(下图)。同时结合常规流式分析B、T、NK亚群动态,进一步验证 CAR-T 在外周及 CNS 内的活性。这一部分是将多组学推论“落地成像”的关键环节,也是整篇研究中视觉冲击力最强的一环。

05:多技术协同的科研启发
单细胞告诉你“谁在说话”,Luminex 告诉你“说了什么”,流式告诉你“它真的行动了”。这篇 Cell 工作的最大亮点,不只是证明CAR-T疗效,更是展示了多技术串联的科研设计力:同一患者、同一样本体系下,单细胞定义细胞图谱与通路;流式验证细胞表型; Luminex 多因子定量纵向变化。这种“多维合一”的思路,为CNS疾病、免疫治疗、细胞疗法等研究提供了可直接复用的方案模板。
06:Labex 提供完整的“多技术协同检测链”:
单细胞平台(scRNA/CITE/VDJ/ATAC);流式 + 流式分析;Luminex 48 因子检测(血清/血浆/细胞上清/脑脊液/组织裂解液/细胞裂解液/肺泡灌洗液等等);助力研究者从表型、功能、机制到疗效一站式解析免疫调控。
原文点击:Cell顶刊 | LabEx检测服务助力多技术协同解析CAR-T治疗多发性硬化免疫重塑