研究背景
抗生素的使用显著减少了细菌感染引起的死亡。然而,抗生素的过度使用和滥用同样导致了抗生素耐药性的出现。尽管如此,人类生活仍离不开抗生素。四环素是临床和农业环境中使用最广泛的抗生素之一,在2010年美国临床处方中排名前三。四环素对革兰氏阳性菌和革兰氏阴性菌均具有广谱活性。与其他抗生素相比,多西环素、米诺环素等四环素类药物具有更好的组织渗透性,口服生物利用度高且价格低廉。然而,四环素耐药性在细菌中非常普遍(耐药率在80%以上),耐四环素病原菌的出现严重降低了治疗疗效。因此,采用更创新的策略是应对四环素耐药性危机重要方法。抗生素佐剂策略通过抑制细菌耐药性或增强抗生素杀伤力来延长现有抗生素寿命的方法,是一种有前景的应对耐药性的策略。
为了探索有效的抗生素组合,本研究测试了158种美国食品和药物管理局(FDA)批准的多西环素化合物对多耐药(MDR)大肠杆菌的活性。发现二甲双胍作为一种广泛用作2型糖尿病一线治疗的口服降糖药,能显著增加强力霉素对多种tet(A)阳性耐药病原体的活性。进一步的研究表明,二甲双胍会破坏大肠杆菌的电势(Δψ),并促进多西环素在细胞内的积累,从而克服耐药性。此外,二甲双胍可调节宿主对感染的免疫反应,包括中性粒细胞的聚集和炎症反应的缓解。本研究的结果证明了二甲双胍作为治疗四环素耐药细菌相关感染的辅助疗法的潜力。
研究结果
1. 二甲双胍增强四环素对耐多药细菌的作用
使用tet(A)阳性的大肠杆菌作为模型菌株,该菌株对除替加环素之外的几乎所有四环素都有抗性。通过监测24小时内的细菌生长曲线,测量了强力霉素与158种FDA批准的化合物之间的协同活性。初步筛选确定了15个化合物与多西环素对大肠杆菌具有协同活性。在这些化合物,发现二甲双胍表现出最有效的协同作用,抑制率超过90%,而单独的二甲双胍显示出较弱的直接抗菌活性(最小抑制浓度(MIC)≥10 mg/mL)。二甲双胍已广泛应用于临床治疗2型糖尿病。因此,在随后的研究中关注二甲双胍作为四环素佐剂的潜力。为了确定这种组合是否也适用于其他耐多西环素的病原体,通过棋盘肉汤微量稀释测定评估了二甲双胍联合多西环素在三种革兰氏阳性菌和两种革兰氏阴性菌中的协同活性。这些病原体携带tet(A)基因,对强力霉素具有表型耐药性,MIC值为16–32 µg/mL。结果显示,二甲双胍有效地将多西环素对这些难以治疗的超级细菌的活性提高了32-64倍,包括耐粘菌素的大肠杆菌、耐碳青霉烯的肠炎沙门氏菌和万古霉素-耐药肠球菌(VRE) (Figure 1)。

Figure 1 二甲双胍能显著增强强力霉素对耐多药细菌的活性。
2. 二甲双胍增强强力霉素疗效并减少耐药性的出现
随后分别单独使用二甲双胍、强力霉素及同时使用两者,对指数早期和晚期的细胞进行了时间-抑菌实验。结果显示,128 µg/mL强力霉素(对应于四倍MIC)或5 mg/mL二甲双胍均显示出较弱的杀菌活性。相比之下,强力霉素加二甲双胍(2 µg/mL+5 mg/mL或32 µg/mL+5 mg/mL)在指数早期和指数后期均表现出更强的杀菌效果(Figure 2a, b)。此外,尽管强力霉素是一种抑菌剂,但高浓度的联合治疗会导致细菌裂解而起到杀菌作用(Figure 2c)。用二甲双胍(2.5 mg/mL,对应于MIC的四分之一)在30天里连续对细菌进行刺激,结果并未能获得抗性突变菌株(Figure 2d)。相比之下,单独的强力霉素组产生高耐药菌株,MIC增加32倍。这些结果表明,强力霉素和二甲双胍的组合可以有效地减少强力霉素耐药性的重新出现。

Figure 2 强力霉素和二甲双胍联合杀灭病原体的时间依赖性。
3. 二甲双胍促进强力霉素在细胞内的积累
考虑到强力霉素的抗菌活性依赖于对蛋白质合成的抑制,因此强力霉素在细胞内的足够积累对其活性至关重要。因此,研究人员假设二甲双胍可能促进多西环素的细胞内积累。为了验证猜想,首先通过荧光强度分析测试了二甲双胍对外膜和细胞质膜通透性的影响。1-N-苯基萘胺(NPN)是一种疏水荧光探针,当与磷脂双层的疏水部分相互作用时会释放荧光,用于监测外膜(OM)的渗透性。结果显示,二甲双胍以剂量依赖性方式增加了大肠杆菌的OM渗透性(Figure 3a)。为了验证二甲双胍可能导致的细胞质膜功能障碍,DiSC3(5)被用来评估细菌膜电位。将二甲双胍添加到DiSC3(5)探测的细胞中导致三倍增强的荧光,而单独的强力霉素对膜电位损失的影响较弱,表明二甲双胍破坏了大肠杆菌的电势(Δψ) (Figure 3b)。研究表明,膜去极化与活性氧(ROS)和质子动力(PMF)的产生有关,因此,进一步使用染料DCFH-DA和BCECF-AM探究ROS和PMF的作用。用二甲双胍处理的大肠杆菌对ROS积累没有影响。与提供葡萄糖的细菌中PMF增加相比,二甲双胍导致荧光降低,这意味细菌中PMF的破坏,因为PMF是ATP合成的驱动力(Figure 3c)。在用二甲双胍处理的大肠杆菌中,细胞内ATP的水平也显著降低(Figure 3d)。考虑到PMF对外排泵的功能至关重要,接下来使用溴化乙锭(EtBr)作为荧光探针评估了暴露于二甲双胍后细菌中外排泵的活性。结果显示,在与二甲双胍孵育后,大肠杆菌和MRSA中EtBr的流出减少。通过LC-MS/MS分析显示,大肠杆菌中多西环素的二甲双胍表现出浓度依赖性积累(Figure 3e)。

Figure 3 强力霉素-二甲双胍联合的协同作用机制。
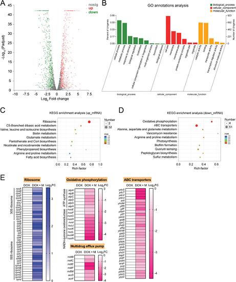
4. 强力霉素和二甲双胍联合使用后大肠杆菌转录组分析
RT-PCR分析结果显示,用二甲双胍处理的大肠杆菌中tet(A)的转录减少(Figure 3F)。为了更深入地了解二甲双胍的分子机制并在mRNA水平上诱导基因表达变化,我们在暴露于强力霉素或强力霉素-二甲双胍4小时后对大肠杆菌进行了转录分析。与单独的强力霉素联合治疗的比较揭示了663个上调和732个差异表达基因(DEG)的下调(Figure 4a)。GO注释分析表明,这些DEG与生物过程(例如,细胞和代谢过程)、细胞成分(细胞部分)和分子功能(催化活性和结合)相关(Figure 4b)。KEGG富集分析表明,这些上调的DEG在核糖体合成中显著富集,下调的DEG参与氧化磷酸化和ABC转运蛋白(Figure 4c, d)。似乎二甲双胍导致大肠杆菌中多西环素的细胞内积累,从而抑制蛋白质合成,这通过核糖体合成相关基因的上调得到补偿。相反,包括ATP合酶和NADH-醌氧化还原酶在内的氧化磷酸化相关基因显著下调(Figure 4e),这与二甲双胍降低的ATP水平一致(Figure 3d)。值得注意的是,ABC转运蛋白和多药外排泵相关基因急剧下降,这意味着二甲双胍削弱了大肠杆菌中外排泵的功能。总的来说,这些数据表明二甲双胍通过破坏膜电位和外膜通透性(仅在革兰氏阴性菌中)促进强力霉素的细胞内积累,并抑制外排泵的功能。

Figure 4 单独使用强力霉素或联合使用强力霉素和二甲双胍后大肠杆菌的转录组分析。
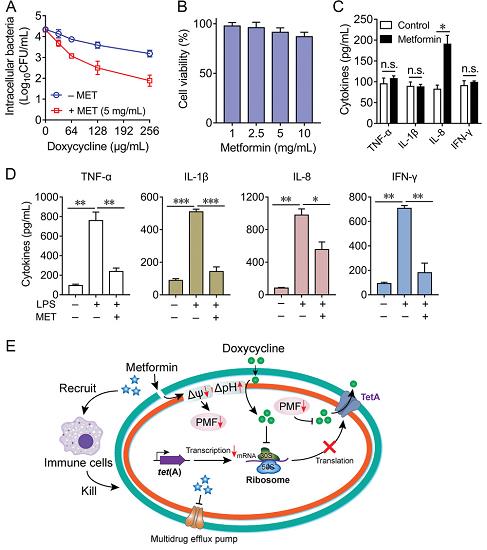
5. 二甲双胍可减轻脂多糖引起的炎症反应
通过检测大肠杆菌的菌落形成单位(CFU)表明,二甲双胍(5 mg/mL)和强力霉素(256 µg/mL)的补充显著减少了Vero细胞中99%的细菌,说明这种组合在消除持久性细胞内病原体方面是有效的(Figure 5a)。研究者接下来探讨了二甲双胍是否像一些阳离子宿主防御肽一样具有免疫调节特性。首先评估了二甲双胍在RAW264.7巨噬细胞中的细胞毒作用。发现二甲双胍在5 mg/mL时的细胞毒性低于10% (Figure 5b)。因此,使用5 mg/mL的剂量来评估二甲双胍的免疫调节活性。RAW264.7细胞用二甲双胍刺激24小时后,测定促炎细胞因子TNF-α、IL-1β和IFN-γ以及趋化因子IL-8。有趣的是,二甲双胍选择性地导致IL-8增加近两倍,而对TNF-α、IL-1β和IFN-γ的产生没有影响,这意味着二甲双胍可能会将中性粒细胞募集到感染部位(Figure 5c)。接下来试图研究二甲双胍对炎症反应的影响。脂多糖(LPS)用于模拟细菌病原体诱导的炎症。在LPS刺激巨噬细胞之前外源性添加二甲双胍可显著抑制四种细胞因子的产生(Figure 5d)。这些结果共同表明,二甲双胍不仅通过增加细胞内抗生素的积累特异性地增强了强力霉素的活性,而且还调节了针对感染的免疫反应(Figure 5e)。

Figure 5 二甲双胍在根除耐药病原菌中对免疫调节的作用。
6. 二甲双胍逆转多西环素耐药性的体内效果
接下来评估了这些作用是否会在动物感染模型中产生积极的结果。构建了G. mellonella幼虫感染模型并将其用于评估感染模型中强力霉素和二甲双胍组合的对体内耐药大肠杆菌或MRSA感染的功效。对照组的幼虫在72小时内全部死亡,而单用强力霉素或二甲双胍组的存活率低于30%。与强力霉素给药组相比,联合组幼虫的存活率显着提高(p=0.0034),感染后120小时存活率达到80% (Figure 6a)。同样,在小鼠腹膜炎感染模型中也观察到联合疗法的预期体内疗效。强力霉素加二甲双胍治疗比强力霉素组获得了生存获益(p=0.025) (Figure 6b)。最后,我们在感染革兰氏阴性菌或革兰氏阳性菌的中性粒细胞减少小鼠大腿感染模型中测试了联合疗效。与强力霉素单药治疗相比,强力霉素和二甲双胍(50+10 mg/kg)的联合治疗显示CFU减少约2-log10。较高浓度的组合(50+50 mg/kg)表现出更有效的CFU减少(高于3-log10) (Figure 6c)。这些体内有效结果证明了二甲双胍与强力霉素在治疗由耐药病原体生长引起的细菌感染性疾病方面的潜力。

Figure 6 二甲双胍在体内恢复强力霉素的敏感性。
研究结论
综上所述,二甲双胍具有多种用途,二甲双胍是一种很有前景的四环素佐剂,且具有良好的安全性、良好的临床表型,可用于治疗致病菌引发的感染。同时,二甲双胍的鉴定鼓励我们发现更多具有协同机制的候选抗生素佐剂。
参考文献
"Metformin Restores Tetracyclines Susceptibility against Multidrug Resistant Bacteria."
Adv. Sci. 2020, 7, 1902227
DOI: 10.1002/advs.201902227